/Design/Electronics/pTuna/Manual/
..
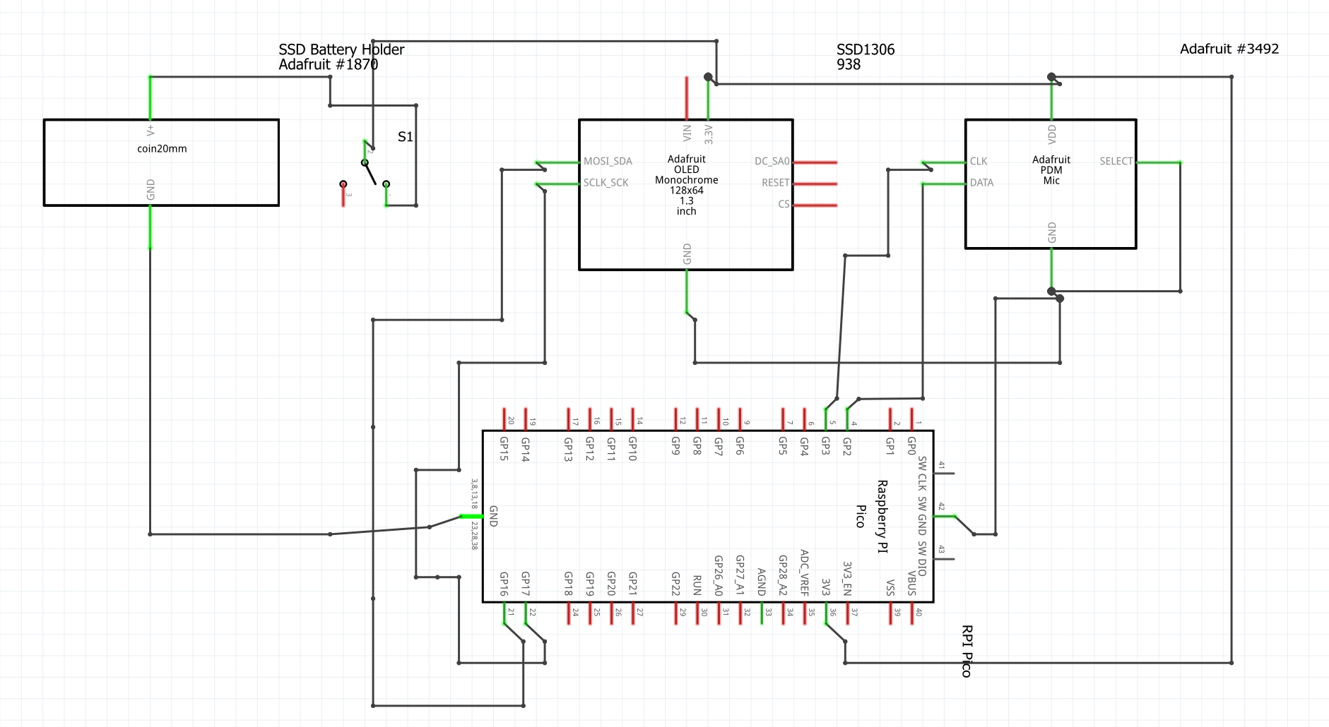
Schematic.png
163 kB
Wiring.png
154 kB
barebones.jpg
5.1 MB
cover.jpg
707 kB